您當前的位置:首頁 / 新聞中心 / 行業動態 / 安全閥的選用、運輸和存放
一、安全閥的選用
安全閥是一種用于受壓設備,容器或管路上的自動壓力釋放裝置。當被保護系統內的壓力升高超過允許值時,閥門自動開啟,排出部分多余的介質,以防止系統壓力繼續升高,當系統壓力降低到某規定值時,閥門又能自動關閉,從而保證系統正常運行。如何正確選用安全閥直接關系到使用單位的經濟效益和操作人員及設備的安全。下面概略介紹安全閥選用的幾個要點:
1. 工作壓力級(壓力等級)的確定
安全閥的工作壓力與公稱壓力以及彈簧的工作壓力級有著完全不同的含義,不能混為一談。工作壓力是指安全閥正常運行時閥前所承受的靜壓力,它與被保護系統或設備的工作壓力相同。而彈簧的工作壓力級則是指某一根彈簧所允許使用的工作壓力范圍,在該壓力范圍內,安全閥的開啟壓力(即整定壓力)可以通過改變彈簧的預緊壓縮量進行調節。同一公稱壓力的安全閥,根據彈簧設計要求,可以分為多種不同的工作壓力級。具體劃分見下表,劃分的前提是能足以保證各個工作壓力級的壓力上限與下限均能符合有關標準所規定的動作性能指標。
選用安全閥時,應根據所需開啟壓力值確定閥門的工作壓力級。
2. 選用條件
⑴ 公稱通徑的選用
安全閥的公稱通徑應根據被保護系統所必需的排放量來確定。即所選用安全閥的額定排量應大于并盡可能接近必需排放量。被保護系統所必需的排放量是指系統發生異常超壓時為防止過分超壓所必需排出的介質量,它是由系統或設備的工作條件、容量以及可能引起超壓的原因等因素來決定。
⑵ 材質的確定
選用安全閥的材質應考慮介質的工作溫度、工作壓力,介質性質以及材料的工藝性,經濟性等多種因素。一般情況下用戶可根據我單位提供的安全閥樣本中列舉的不同型號安全閥的工作溫度、壓力范圍以及代表性使用介質的種類進行選用。對材質有特殊要求時,可在訂貨時與我單位商定解決。
⑶ 特殊結構安全閥的選用
① 帶散熱器安全閥
這種類型安全閥一般是用于介質溫度較高的場合,以便于降低彈簧腔室的溫度。通常當封閉式安全閥使用溫度超過300℃以及開放式安全閥使用溫度超過350℃時,應選用帶散熱器的安全閥。
② 波紋管安全閥
對承受附加背壓力的安全閥,而且其背壓變化量超過整定壓力10%時,應選用這種安全閥。另外對使用于有腐蝕性介質的安全閥,為防止彈簧及導向機構受介質腐蝕,也應選用波紋管安全閥。
3. 一般安全閥訂貨須知
訂購一般安全閥應注明下列各項內容:
⑴ 安全閥的型號、公稱通徑、公稱壓力;
⑵ 安全閥的工作壓力級或開啟壓力(整定壓力)值;
⑶ 閥體材質及密封面材質;
4. 特殊規格安全閥訂貨須知
訂購特殊安全閥時,除應注明安全閥的型號,公稱通徑以及開啟壓力值外,另尚需注明以下各項:
⑴ 安全閥排放壓力的Zui高值及回座壓力(或啟閉壓差)Zui低值;
⑵ 被保護系統或設備的必需排量及擬裝設閥門的數量;
⑶ 使用介質及其重度(液體)或分子量(氣體);
⑷ 閥門進口介質溫度;
⑸ 閥門承受背壓的類型及數值;
⑹ 其他要求:
① 封閉式或開放式
封閉式安全閥的閥蓋和罩帽等是封閉的,其作用有兩種:一種僅僅是為了保護內部零件,防止外界塵埃等雜物的侵入,不要求作氣密性試驗,另一種是為了防止有毒、易燃等類介質的溢出,要求作氣密性試驗。當選用出口側氣密性試驗時,應在訂貨時說明,開放式安全閥由于閥蓋是敞開的,因而有利于降低彈簧腔室溫度,主要用于蒸汽等高溫介質的場合。
② 是否帶提升扳手
根據國家蒸汽鍋爐安全監察規程的規定,蒸汽鍋爐用安全閥應選用帶提升扳手安全閥,定期作開啟試驗。當介質壓力達到開啟壓力的75%以上時,可利用提升扳手將閥瓣從閥座上略為提起以檢驗閥門開啟的靈活性。
二、安全閥的運輸和存放
安全閥從出廠到安裝、使用之前的搬運和存放欠妥當,也會對閥門的性能帶來有害的影響,甚Zhi使閥門遭受損傷。安全閥一般應裝箱運輸并在箱內加以固定。運送時避免劇烈振動,應存放在干燥通風的室內。無論在存放或運輸期間,其進出口端應加封蓋。
對新入庫的安全閥要進行庫存前的檢查,若發現進出口保護罩脫落或帶進雨水、污物等應及時擦洗干凈并用蠟紙或塑料片等將其進出口堵塞放于通風干燥處。
三、安全閥的安裝
安全閥在安裝前必須將進口側內腔用清潔煤油或汽油清洗干凈,其安裝的正確與否,關系著安全閥能否正常工作并發揮其應有的作用,同時也直接影響到安全閥的動作性能、密封性以及排量等性能指標。
1. 安全閥的安裝位置
選擇安全閥在被保護系統或設備上的安裝位置時,應注意下列問題:
⑴ 安全閥應垂直安裝在被保護系統或設備中對壓力反應Zui敏感的部位。如壓力容器的頂部,過熱蒸汽的主管道等。
⑵ 當被保護系統的壓力源是一種具有脈動的裝置(如空氣壓縮機),而且該壓力的脈動上限又與安全閥的開啟壓力十分接近時,則安全閥應安裝在離壓力源或穩壓器適當距離的地方以防止安全閥產生不正常的頻跳現象。
⑶ 安全閥應安裝在便于拆裝及進行定期檢查與維修的場所。
2. 安全閥進口管道的裝設
安全閥Zui好直接垂直安裝在被保護系統的容器或管道的接頭上, 不另設進口接管。在必須裝進口接管的場合,其內徑應不小于安全閥的進口內徑,而且要盡可能短,以減少管道阻力和安全閥排放反作用力對容器接頭的力矩。
3. 安全閥排放管道的裝設
為了盡可能減少排放管道對安全閥性能的影響,裝設排放管時應注意以下幾點:
⑴ 排放管的內徑應大于安全閥的出口通徑,以免造成過大的背壓力影響安全閥動作,對于不同介質的安全閥排放管的裝設形式也有所不同(見例圖1、2、3)。
⑵ 管道應以適當的支撐以防管道應力(安裝應力和熱應力)附加到安全閥上,影響安全閥性能,例圖4是其排放管道設置形式的一種。
⑶ 原則上一個安全閥單獨使用一根排放管較好,當兩個以上安全閥共用一根集合管時,集合管要有足夠的排放面積,在排放管導入集合管處,流向的轉折應盡可能小。
⑷ 排放管應開設適當的排泄孔,防止雨、雪冷凝液等積聚在排放管內。
⑸ 排放管的重量由安全閥出口支管來支承是不合理的,而應當由專門的支座來承受,支座應能防止管道由于安全閥排放時反作用力的作用而移動或振動。
四、安全閥性能調整指導
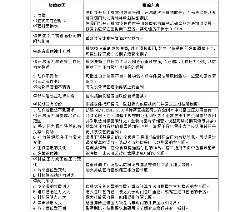
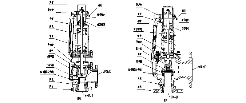
本單位所提供安全閥,按標準規定在常溫下進行出廠試驗,而安全閥實際工況和常溫整定調壓存在溫差,故而造成常溫定壓和實際工況兩者之間整定壓力(開啟壓力)的偏差。為此對具有較大溫差的安全閥必須進行熱態調壓。其調整的內容一般分整定壓力(開啟壓力)的調整和排放與回座壓力的調整。下面以我單位的兩種產品(見圖5,圖6)為例作詳細描述。
1. 整定壓力(開啟壓力)的調整
打開上鉛封,拆去提升架卸下閥帽,松開鎖緊螺母,在彈簧規定的工作壓力范圍內,旋轉調節螺套改變彈簧的預緊壓縮量,對開啟壓力進行調整。調整時先緩慢升高閥進口壓力,使閥門起跳一次,若開啟壓力偏低,卸去閥門進口壓力,按順時針方向旋緊調節螺套,若開啟壓力偏高,則按逆時針方向旋松之,當調整到所需的開啟壓力后,將鎖緊螺母并緊裝好閥帽,若所要求的開啟壓力超出彈簧所規定的工作壓力范圍,則需更換另一根不同工作壓力級的彈簧,然后重新進行調整。在調換彈簧后,應改變銘牌上的相應數據。
調整整定壓力應注意下列各項:
⑴ 在調整前應將閥門內腔清洗干凈,并使用清潔介質調試。
⑵ 當閥前壓力接近開啟壓力(即超過開啟壓力的80%)時,不能旋轉調節螺套,以防閥瓣旋轉,損傷密封面。
⑶ 在條件許可情況下,應盡可能采用與實際工作條件相接近的介質參數進行調整以保證開啟壓力值的準確性。
若不可能采用與實際工作條件相同的介質調整開啟壓力時,則氣體或蒸汽用安全閥可使用空氣介質調整整定壓力;液體或水用安全閥,可用常溫水調整,當實際所使用介質溫度與調整時介質的溫度相差較大時,應考慮溫度補償。
⑷ 調整整定壓力用壓力表應定期校驗,其精度不低于一級,定壓壓力值應在壓力表量程的三分之一Zhi三分之二的范圍內,表盤直徑應大于等于100毫米。
2. 排放壓力和回座壓力的調整
⑴ 對開啟壓力已調整好的安全閥,若排放壓力或回座壓力不符合要求,則可利用改變調節圈的位置來調整,安全閥結構有單調節圈和雙調節圈之分(見圖5,圖6)。調整步驟是先打開下鉛封,擰松調節圈緊定螺釘,然后用細鐵棒之類工具,從螺孔中伸進便可拔動調節圈齒輪。若安全閥出口無連接管也可直接從出口處伸入細鐵棒進行調整。為了安全起見在調整前,應使閥進口壓力適當降低(一般應低于開啟壓力的80%),以防止在調整時閥門突然開啟,發生事故。
⑵ 每次調整時調節圈旋轉的幅度不宜過大,一般以2-5齒為宜,調整結束后應隨即將調節圈緊定螺釘擰緊,并使螺釘的端部位于調節圈兩齒之間的凹槽內,以防止調節圈的松動。
⑶ 對有上、下調節圈的安全閥,一般先調整下調節圈,使排放壓力達到預定值,后調整上調節圈,調試時可能出現相互干擾現象,應反復調整直到滿意為止。
當逆時針方向旋轉下調節圈時,其位置上升,排放壓力降低,而回座壓力也有所下降;反之,當順時針方向旋轉時,其位置下降,排放壓力上升,但回座壓力也隨之略有增加。
上調節圈逆時針旋轉時,其位置上升,回座壓力升高,排放壓力略有升高,反之,當上調節圈位置下調時,能幫助安全閥閥瓣開啟,其回座壓力降低,排放壓力也有所降低。
⑷ 調整排放壓力與回座壓力用的試驗臺應有足夠大的氣源流量,以保證閥門達到全開啟時(即達到安全閥的全開高度時)才可以測試,否則所測得的排放壓力,回座壓力數值是不真實的。
⑸ 調整后的上、下調節圈之間的相對位置不能靠得過于接近,否則會影響閥的排量。一般情況下,上下調節圈之間的環形面積應不小于閥座喉部的截面積。
⑹ 調試過程中應避免出現不正常的動作,如頻跳、顫振等,以防止損壞密封面。
總之,熱態調壓是一項復雜細致的工作,供需雙方必須共同協作,一般情況下,用戶單位可按《安全閥安裝使用說明書》中的有關內容介紹,自行完成調壓,對用戶要求我單位上門調壓的,根據用戶所在地區和閥門的價格,在共同協商的基礎上,收取一定的服務費用。
五、安全閥常見故障及排除方法
安全閥選擇或使用不當,會造成閥門故障,這些故障如不及時排除則會影響閥門的功效和壽命,甚Zhi不能起到安全保護作用,常見的故障及排除方法列于下表:
注:GB/T 12243-2005《彈簧直接載荷式安全閥》整定壓力偏差規定:
六、安全閥的維護與保養
為保證安全閥工作可靠及延長安全閥的使用壽命,在使用中應做到:
1. 定期檢查運行中的安全閥是否泄漏, 卡阻及彈簧銹蝕等不正?,F象,并注意觀察調節螺套及調節圈緊定螺釘的鎖緊螺母是否有松動, 若發現問題應及時采取適當措施。
2. 應定期將安全閥拆下進行全面清洗,檢查并重新研磨,定壓后方可重新使用。
3. 安裝在室外的安全閥要采取適當的防護措施,以防止雨、霧、塵埃銹污等臟物侵入安全閥及排放管道,當環境低于攝氏零度時,還應采取必要的防凍措施以保證安全閥動作的可靠性。
熱門產品
新聞推薦
使用彈簧式安全閥的注意事項有哪些2024-05-10
使用彈簧式安全閥時需要注意以下幾點:1. 正確安裝:安全閥必須正確安裝在系統中,并按照制造商提供的指南進…
彈簧式安全閥有什么作用2024-05-10
彈簧式安全閥是一種用于控制壓力的裝置,其主要作用是在壓力超過設定值時釋放壓力,以避免系統因壓力過高而…
材料會影響彈簧式安全閥的哪些性能?2024-04-29
材料會影響彈簧式安全閥的哪些性能?材料的選擇會影響彈簧式安全閥的啟閉壓力范圍、響應速度、密封性能、抗…
先導式安全閥主要由哪些部件組成?2024-04-29
先導式安全閥是一種能夠在壓力超過設定值時自動打開并釋放過壓氣體或液體的裝置。它通過先導閥來控制主閥的…
先導式安全閥和其他安全閥有何不同?2024-04-19
先導式安全閥是一種與其他類型的安全閥不同的裝置。它的工作原理和結構與其他類型的安全閥有明顯區別。下面…
波紋管安全閥是用來做什么的?2024-04-19
波紋管安全閥是用來做什么的?波紋管安全閥是一種用于控制壓力的安全裝置,通常用于液體、氣體或蒸汽系統中…
彈簧式安全閥的優點有哪些?2024-04-19
彈簧式安全閥相比其他類型的安全閥具有以下幾個優點:靈敏性:彈簧式安全閥的設計使得它能夠對系統內部壓力…
如何排查彈簧式安全閥出現的故障?2024-04-19
排查彈簧式安全閥出現故障的過程需要謹慎和系統性。以下是一般的排查步驟:檢查安全閥的外觀:檢查安全閥的…
彈簧式安全閥的常見故障及排除方法有哪些?2024-03-21
彈簧式安全閥在使用過程中可能會出現一些常見的故障,以下是一些常見故障及相應的排除方法:1.漏氣或泄壓不…
彈簧式安全閥適用于哪些工業領域和場景?2024-03-21
彈簧式安全閥通常適用于以下工業領域和場景:1.石油和然氣工業:在石油開采、煉油、然氣生產和輸送等領域,…
相關產品
該網站所有產品圖及宣傳圖片屬于阿司米所有,任何個人和組織不得使用,盜用必究。
手機:13858872266 (葛俊杰)傳真:86-578-2737999電話:86-578-2737888E-mail:admin@asmkeji.com地址:浙江省麗水市蓮都區碧湖鎮采桑路810號
微信關注
全國服務熱線
13858872266
我們熱忱歡迎你的咨詢,我們將為您提供滿意的管閥方案